学生工作委员会      下载专区      智慧学工      思政实践资源      缘来友你      在线投稿
学生管理
当前位置: 首页 > 通知公告 > 学生管理 > 正文

taptap官方网站组织申报2026年港澳台学生国情教育研习营立项活动的通知

发布时间:2026-01-22    作者:      来源:  学工部学生事务办     浏览次数:       打印  


各二级学院:

    为扎实实施新时代立德树人工程,进一步创新港澳台学生国情教育形式,强化一体三同国情教育体系实效,组建taptap官方网站港澳台学生国情教育研习营,统筹开展2026年度港澳台学生系列活动,现将有关事项通知如下:

    一、活动简介

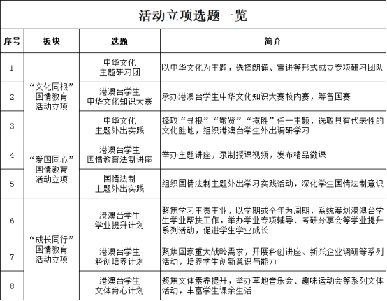
    本次研习营以国情教育为主题,以2026年全年为周期,活动类别涵盖文化同根”“爱国同心”“成长同行三类,形式分为校内活动及校外交流活动。学工部统筹规划年度活动安排,各学院自主申报相关活动项目,开展丰富多样的教育实践活动,切实增强港澳台学生的家国情怀、民族认同感和文化自信心。

    二、活动阶段

    (一)启动部署阶段(20261-3月)

         1.20261学工部发布活动通知,规划研习营全年活动安排,按照文化同根”“爱国同心”“成长同行三个类别组织学院申报相关立项活动,发布研习营年度工作安排

         2.20263学工部招募确定研习营学员,举办开营仪式,明确研习营活动纪律与具体安排。

    (二)活动开展阶段(2026年全年)

     各学院根据研习营活动立项结果,开展文化同根”“爱国同心”“成长同行系列活动,活动一经立项,负责学院需全程跟进,在学工部统筹下按期推进完成。活动参与人员主由研习营学生组成,同时开放部分流动名额,接受其他港澳台学生或内地学生报名,具体视相关活动通知而定。

    (三)总结评优阶段(2026年底)

     由学工部举办研习营结营仪式,对活动开展情况进行全面总结,并评选表彰优秀个人、优秀指导老师及优秀组织单位。

     三、申报事宜

    (一)立项类型

请各学院选定文化同根”“爱国同心”“成长同行三类可申报活动中的可选活动进行选择,设计活动方案,完善活动流程。活动立项后将在活动开展阶段进行。

   (二)申报方式

    填写《taptap官方网站XX学院2026年港澳台学生国情教育研习营活动申报书》(附件1)、《2026年港澳台学生国情教育研习营活动立项申报汇总表》(附件2),经学院学生工作负责人审核后,于1301700前将纸质材料交至毓秀楼211办公室,电子材料发送至邮箱xsswb@csu.edu.cn

    四、工作要求

        1.学工部将根据申报情况组织评审,确认立项后发布研习营全年活动安排;成功立项后,学工部统筹协调时间,各学院按时段分段推进活动实施。

        2.请各单位高度重视,加强指导与关注,严格按通知要求及时间节点开展申报工作;项目立项后,需认真落实活动开展,利用学工网、学院宣传平台扩大影响力,活动结束后及时上报总结材料。


联系人:秦老师、万老师张老师

联系电话:88836530


学生工作部(处)

2026122



Baidu
sogou